Using NVIDIA's BioNeMo to generate protein binders
Designing therapeutic proteins that actually bind to target molecules in drug discovery presents a staggering challenge. Traditional workflows include lots of trial-and-error, iterating through thousands of candidates, with each synthesis and validation round taking months or even years!
Considering the average human protein is 430 amino acids long, the number of possible designs translates to 20^430 sequences, which is practically infinite. Navigating this search space through conventional methods or brute-force methods is highly impractical! So what should we do?
AI-driven protein binder design pipeline
To overcome these limitations, we need tools that integrate generative AI models, and GPU-accelerated microservices to explore this vast design space, leading to stable and structurally constrained binders at a much faster pace.
In this post we will walk through an end-to-end AI pipeline, showing how we can use NVIDIA’s BioNeMo to generate novel protein binders, from initial target sequences to validated, stable complexes, all within a streamlined, GPU-enabled accelerated workflow.
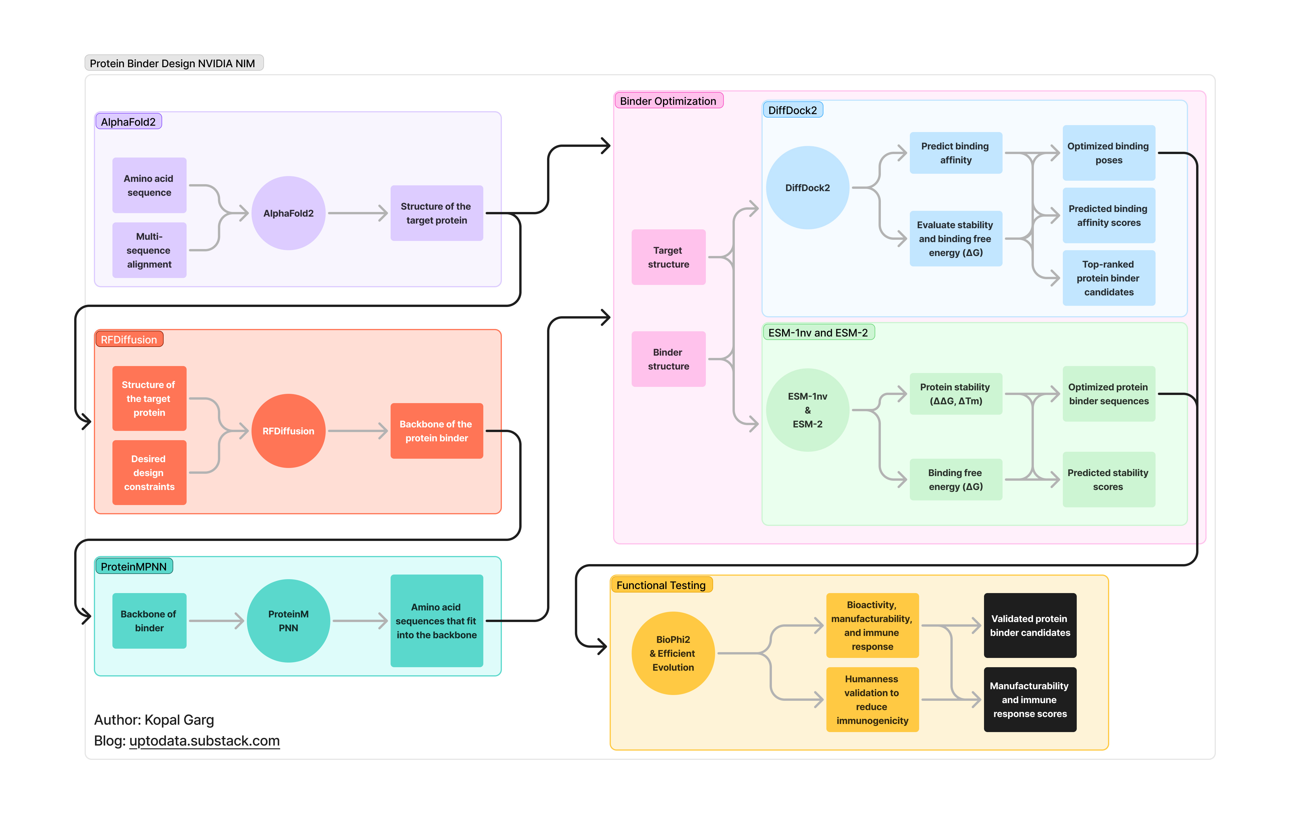
Target identification and protein structure prediction
Provides a structural foundation for designing protein binders.
Table: Kopal Garg Get the data Created with Datawrapper
How can NVIDIA accelerate this?
- By incorporating AlphaFold2 into the BioNeMo framework, researchers can achieve up to a 5x speedup in protein structure prediction, making large-scale target identification feasible in days rather than months [Source].
De novo protein binder design
Enables custom-designed binders tailored to the target.
How can NVIDIA accelerate this?
- NVIDIA's integration of RFdiffusion within the BioNeMo framework accelerates inference by 1.9x, enabling rapid generation of protein backbones optimized for target binding [Source].
- By leveraging ProteinMPNN, BioNeMo facilitates large-scale sequence generation at multi-GPU scale, drastically improving search space efficiency and enabling the design of amino acid sequences optimized for binding stability [Source].
Molecular docking and binding affinity prediction
Helps identify the best candidates for experimental validation.
How can NVIDIA accelerate this?
- Parallelized inference on NVIDIA GPUs allows for high-throughput screening of thousands of binders in a fraction of the time taken by traditional docking methods.
- DiffDock 2.0 enables researchers to predict molecular orientations 6.2 times faster and with 16% greater accuracy [Source].
Structural validation and stability optimization
Ensures that the designed binder is thermodynamically stable.
How can NVIDIA accelerate this?
- By utilizing parallelized inference capabilities, BioNeMo accelerates computations related to protein stability, such as changes in thermodynamic stability (ΔΔG) and melting temperature (ΔTm), facilitating rapid assessment of binder viability [Source]. ESM-1nv and ESM-2 are used for these calculations.
Functional testing and refinement
Reduces the risk of immunogenicity and manufacturability failures.
How can NVIDIA accelerate this?
- NVIDIA's Clara Discovery platform provides a collection of frameworks, applications, and AI models enabling GPU-accelerated computational drug discovery, allowing researchers to rapidly refine binder designs through distributed computing [Source].
- Tools like BioPhi and Efficient Evolution will come in handy for this step.
High throughput screening and experimental validation
Confirms that AI-generated binders work in a biological environment.
How can NVIDIA accelerate this?
- NVIDIA GPUs accelerate lead optimization and ranking.
- BioNeMo enables real-time in silico predictions, reducing the need for costly wet-lab experiments and accelerating lead optimization and ranking [Source].
Conclusion
This pipeline captures the end-to-end NVIDIA BioNeMo workflow for generative protein binder design. The tools, processes, and NVIDIA contributions align with the latest AI-driven drug discovery approaches.
Let me know what you think! Connect with me on LinkedIn for more such posts.
Subscribe
Thanks for reading! This post is public so feel free to share it.
Originally posted at:




